UPDATE 09-07-56ขอขึ้นปรีตัวเเรกครับ 6N7 ของเด็กน้อยครับ เนื่องจากแอมป์หลังหัก ''SE SV572-3'' หาคู่ปรีที่บ้านเเล้วไม่ถูกใจสักทีเลยคาดว่าจะมาจบที่นี่ครับ
อาจเปลี่ยน 6N7 เป็น 6C5G
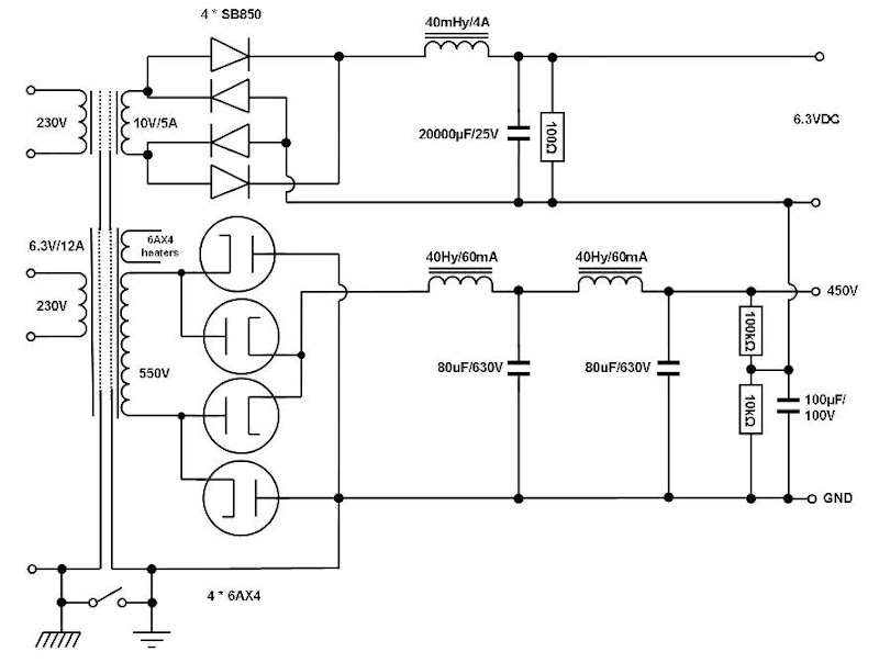
วงจรครับ(ขอขอบคุณน้าฉัตรชัยครับ
![[0002053E]](http://www.diyaudiovillage.net/Smileys/Shiny_Smiley_Icons/0002053E.gif)
)


ภาคจ่ายไฟ งูๆปลาๆ(จะรอดมั้ยนี่)

ตอนนี้ยังอยู่ในขั้นตอนเตรียมการครับ [pig90129]
มีปัญหาจะสอบถามครับเนื่องจาก Source มี output เป็น XLR เข้าใจว่าต้องหา Input transformer (XLR To Rca)>>>Pre >>> SE SV572-3
ไม่ทราบว่าต้องใช้ค่า Input transformer ค่าเท่าไหร่ครับ เเละ Volume ควรใช้ค่าเท่าไหร่ด้วยครับ
ตอนนี้ Input transformer ที่มีจะเป็น 500:500 , 600:600 ไม่ทราบว่าจะนำมาใช้งานร่วมกับปรีได้รึเปล่าครับ
ขอบคุณมากครับ
![[0002053E]](http://www.diyaudiovillage.net/Smileys/Shiny_Smiley_Icons/0002053E.gif)